View Article

Abstract

Integrating Artificial Intelligence (AI) into the mental health field is revolutionizing the profession, with greater accuracy of diagnosis and room for customized intervention therapies. The traditional practice of mental healthcare through personal opinions and reactive treatments with resulting late diagnoses is replaced by data-driven, scalable solutions provided by AI-based platforms. This paper is a continuation of Chavali's (2024)[1] research on a "Unified Data Integration and Record Identification Framework" and suggests a revised framework adapted for mental health data. Building on AI-enabled data standardization, predictive analytics, and ethical use of AI, this framework provides solutions to fundamental problems in mental healthcare, such as data fragmentation, privacy, and model interpretability.

Keywords

Mental Health Data, AI, Unified Framework.

Introduction

The World Health Organization (2024)[2] states that millions of people around the world suffer from mental disorders, but it is difficult to make adequate diagnoses within a short time. Traditional diagnostic techniques depend primarily on patient-reported symptoms and clinician observation but yield inconsistent results in diagnosis and treatment. Artificial intelligence has transformed mental health with innovative solutions like ML-based tools for diagnostic solutions and NLP-based systems for unstructured data analysis, as well as predictive models for risk prediction.

The research formulates a domain-specific model for Artificial Intelligence management of mental health data, applying advanced methods of the "Unified Data Integration and Record Identification Framework" (Chavali, 2024)[3].

2. Challenges in Mental Health Data Integration

Challenges in Mental Health Data Management: A Call for Structured AI-Driven Solutions

In spite of the arrival of breakthrough technological innovation, mental health information continues to be plagued by a series of issues that prevent it from being fully integrated, processed, and leveraged. These issues are consequences of the intrinsic nature of mental health information, which is generally sensitive, unstructured, and highly heterogeneous. In the following discourse, we pinpoint the key issues in handling mental health information and illustrate the need for an end-to-end, AI-driven solution to alleviate these issues.

The first and foremost challenge is the fragmentation of the data. Mental health data are destined to be inherently fragmentary, in discrete and loose pieces and bits, and in mutable form and shape. Although EHR is the primary source of patient information, it is incomplete when it comes to recording mental health data in relation to recording more body health data.[3]. This adds to the list of the challenges in the order of two.

After-visit notes and therapist notes take a free text format, i.e., free-text patient symptoms, treatment plan, and progress, typically what clinical therapist and psychiatrist notes are. They are informative but challenging to analyze in a structured format. This aggravates the data analysis.

Other data forms come from the Wearable Devices and patient-generated data. Smartwatches and activity trackers provide real-time information on physiological metrics (e.g., sleep and heart rate) that can be correlated with psychological illness. However, the data is typically siloed and not integrated with the patient record. Patient self-reporting via smartphone apps, questionnaires, and diaries can provide insightful information on a patient's psychological state but is untrustworthy and difficult to standardize. In the figure below, we presented the various sets of information that flow from the members who receive mental health care.

Figure 1 – Discrete and Distributed Sources of Information

The scattering of information across such diverse sources presents a tremendous challenge to creating a unified picture of a patient's mental status. Without an integrated system for synthesizing information, clinicians are presented with only fragmented or contradictory information and, thus, second-class treatment and diagnosis.

Inconsistent Standards: Lack of Universal Data Formats

Next challenge is the lack of universal standards. While there are many standards in place for the regular medical services, The absence of standard data formats for mental health data is also a factor in the problem of data fragmentation. Various systems and healthcare organizations can use different representations to depict mental health data. For example, one system can store diagnosis in ICD-10 code, and another can store based on DSM-5 criteria for recording.

Information does not appear conventional, making it difficult to exchange and compare data among institutions and systems. Bulk analysis or coordination of health care networks is not feasible.

Mental illness is conceptualized using different terms or categories, which can lead to inconsistencies and mismatches when data is gathered from different sources.

Figure 2 - Lack of Universal Data Formats

Such disparities restrict the development of accurate mental health data sets and eliminate treatment and diagnosis based on data.

3. Privacy and Ethical Concerns: Safeguarding Sensitive Patient Data

Mental health information is the most intimate type of personal data and requires robust ethical and privacy measures. It must be protected from illegal use, disclosure, or access through appropriate encryption, access control, and safe storage. Given that AI has implications in mental health, some of its ethical concerns regarding consent, transparency, and bias enter the scene. How, for example, do we give informed consent to patients so that we can utilize their data for training AI models? How do we ensure AI models do not recreate biases or stigmatize people? Mental health data are subject to stringent regulations like the US Health Insurance Portability and Accountability Act (HIPAA) and the General Data Protection Regulation (GDPR) in the EU. Compliance makes data management challenging. Resolving privacy and ethical concerns is needed to facilitate trust in AI-based mental health care and ensure the appropriate use of patient data.

4. Limited Explainability: The Need for Transparent AI Models

Artificial intelligence techniques would transform mental illness treatment and diagnosis by scanning massive databases and discovering trends that easily elude human physicians' perception. However, AI platforms for mental health are hampered by the weak interpretability of most models. Most AI and deep learning algorithms are "black boxes," where one cannot reverse each step to peer inside and observe how they arrive at the correct diagnosis or recommendation. Clinician and patient trust is not transparent. Within the clinician adoption context, AI technologies must be explainable and able to create clinician trust. Explainable AI (XAI) methods, where model decisions can be traced, will drive such trust creation. Regulators could render AI models explainable, at least in high-risk use cases like diagnosing mental illness. Not only a technological requirement but a regulatory requirement that explainable models are. Explainability needs to be of a form that enables AI-based mental health treatments to work and allows clinicians to make well-supported, well-informed decisions.

The Need for a Structured, AI-Driven Approach

Problems in the above list—data fragmentation, multiple standards, privacy, and unaccountability—are the default in an end-to-end AI-centered mental health data processing system. The system must develop infrastructure to integrate multiple sources and varieties of data and make them interoperable and homogeneous. It must also develop the AI models ethically and respectfully to data privacy with open and ethical patient data. XAI techniques should be applied openly and transparently throughout the development of AI models, thus creating trust between patients and clinicians. Developing AI interventions for mental health within the bounds of the applicable regulations and ethics and protecting patients' rights and confidentiality. With an ongoing AI-powered focus on these areas, we can realize the potential of mental health data and move toward earlier diagnosis, more successful treatments, and improved patient care. To achieve this, we must assemble data scientists, clinicians, ethicists, and policymakers to collaborate on creating technology-enabled and ethics-informed solutions.

3. Proposed AI-Driven Framework for Mental Health Data Integration

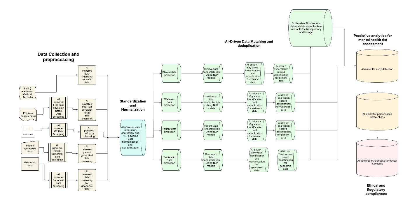
It is a professional paradigm led by Chavali (2024)'s integration paradigm that aims to push the collection, processing, and analyses of mental health data forward. Mental health care depends on diverse sources of high-quality evidence ranging from clinical reports and diagnosis codes, to dynamic wearable sensor-based biometric measurements and self-reported measures. But formalizing it all in a secure way has been the problem all along. Plugging the leak with artificial intelligence (AI), the system will enrich the information to be accurate, secure, and convenient to use by consumers and offer more information for health care professionals to work with to provide better patient care and better decisions. Below diagram gives at a high level an overview of how this system collects the mental health data, processes, and utilizes it.

3.1 Data Collection and Preprocessing

Mental health information is content-based, originating from many heterogeneous sources of different structure, form, and quality.

Structured data types like electronic health records (EHRs), diagnosis, and prescription history capture a formalized description of the state of a given patient. Whereas unstructured data like therapist's notes, patient diaries, social networking activity, and biofeedback from wearable sensors do contain abundant amounts of real-time behavioral data. All such varied types of data need to be aggregated in a manner that one does have some notion regarding the completeness of one's mental health. From a security and data privacy perspective, this website does feature strict anonymization criteria protecting the identities of patients in line with privacy regulations. Encryption criteria for transmission and storage of sensitive mental health data to neutralize exploitation and mitigate the consequences of data breaches can also be viewed. Incompleteness and inconsistency are two of the most critical flaws in managing mental health data. In contrast to encoded medical data, patient self-reports and therapist notes may contain biased, incomplete, or erroneous information.

For this, data cleaning is done using AI-based techniques, including machine learning algorithms to detect inconsistencies, missing value prediction, and intelligent corrections based on previous trends. Cleaning raw data to analyze prior to entering decision-making data used, the process preserves decision-making data used as much information and as accurate as possible.

3.2 Standardization and Normalization

Standardization is still needed for application in other health organizations, systems, and studies for mental health data.

Without standardization, there is ineffective and inconsistent information exchange and misinterpretation. The system is standardized in using internationally accepted coding systems such as the International Classification of Diseases (ICD-10) and the Diagnostic and Statistical Manual of Mental Disorders (DSM-5). The following normalised categories facilitate normalised diagnosis and subsequent follow-up of mental illness across various healthcare settings.

A majority of the mental health information, however, are presented in unstructured forms such as therapists' notes, case history, and unstructured patient evaluation. It is difficult to extract useful information from these reports when given in their unstructured forms without the use of robust analysis software. To reverse this, Natural Language Processing (NLP) is employed to structure and categorize free-text data. NLP allows the system to infer precious information like symptoms, therapeutic response, and patterns of affect and translate them into measurable outcomes. Semantic interoperability through the solution allows data from heterogeneous sources to be queried and utilized to their fullest potential regardless of source format.

3.3 AI-Based Data Matching and Deduplication

Different providers will have many patients with mental illness over the course of their careers, and this creates patchy records in institutions.

The patient is able to go see the primary care physician, psychiatrist, and counselor—each of whom has his or her own personalized treatment plans of treatment, medication, and notes. Fragmentation can create seams in care, reduplication of tests, or even incompatible modes of treatment. AI-driven data matching and deduplication eliminates the problem by establishing smart patient record relationships between sources, thereby yielding a correct and comprehensive history of a patient. Use of machine learning can identify duplicate records even when patient data are not entered uniformly or entered with some degree of variation. AI does well to combine same-patient records by demographic data pattern recognition, treatment histories, and diagnosis codes. Consolidation in each case results in one combined patient history upon which health care practitioners make better decisions.

Transparency is likely to be the most significant aspect of AI data reconciliation.

Health administrators and health practitioners can rely on the system to be properly combining records without unjustified assumptions. In order to prevent this, explainable AI (XAI) practices are designed that return transparent and readable explanations about how and why the records relate to each other. Aside from ensuring trust with the actions of AI, human certification and auditing where necessary can even be facilitated.

3.4 Predictive Analytics for the Identification of Risk of Mental Illness

Predictive analytics is an extremely helpful predictive analytics approach to psychiatric therapy that can work its way through sea volumes of information and involves applying machine learning. Rather than allowing the signs to slip their hands, predictive models capture red flags ahead of symptomology, and intervention comes in a timely manner with improved patient outcomes. These machine learning algorithms sift through a combination of information points such as history, behavior, and biometrics to predict risk for a variety of disorders such as depression, anxiety, PTSD, or bipolar. Having a treatment history, it is extremely crucial in mental health practice since the case continues to worsen unless intervened in a timely manner. Computerized artificial intelligence software can identify vulnerable patients from very subtle behavioral, verbal, or physiologic monitor data anomalies. Sleep agitation more often detected by a wear sensor or changed speech quality transmitted through patient-report diaries are some of the few examples to be referred to as a depression attack signal. Apart from earlier detection, AI plays a significant role in decision-making for the treatment regimen of mental illness. All-in-one protocols by definition are not possible for everyone. Depending on the individual medical history of the patient, the individual genetic profile of the patient, and the outcome of past therapy, AI can draw individualized conclusions. These may vary from individualized treatment protocols, dosing of drugs, lifestyle change, or intervention matching in such a way so as to be most effective with minimal side effects.

3.5 Ethical AI and Regulation Compliance

Psychiatric data is the most confidential kind of personal data and therefore most susceptible to abuse and thus highest possible standards of ethics and compliance with most rigorous regulative frameworks are entirely essential.

It is compliant with most of the significant data protection regulations, i.e., U.S. Health Insurance Portability and Accountability Act (HIPAA) and European General Data Protection Regulation (GDPR). The law enforces strict treatment of patient data in strictness arrangements for disclosure, storage, and access control. Other than compliance with the law, lack of bias and fairness are very good objectives of AI health care systems.

AI algorithms are no more prejudiced than the data they have been trained on, and implicit bias in mental disorder diagnosis and treatment planning can still have the capacity to discriminate.

For instance, certain groups of people have been overdiagnosed with schizophrenia or underdiagnosed with depression due to bias in healthcare systems.

Fairness-aware AI methods address this by actively eliminating bias from decision-making and data processing. Mental health diagnosis and treatment are therefore only when making correct, timely, and fair recommendations to patients based on origin or otherwise. This AI platform transforms mental health management of information into homogenized integration of information sources, homogenized information, and state-of-the-art analytics for early intervention as well as focused therapy.

Enriched with additional patient histories, improved predictability, and due regard for ethical and regulatory considerations, this method not only enhances mental health care but offers healthcare professionals more evidence-based, effective decision-making. AI-sanitized, the future psychiatric treatment is moving towards more active, patient-initiated, and patient-centered treatment with greater productivity for the patient and society.

4. Evaluation and Implementation Strategies

To ensure that the AI-enabled mental health data integration system is not only effective but also feasible and ethical, a robust validation plan must be in place. Validation is all about testing in actual environments, actual measurement of performance, and continuous improvement on the basis of real-time performance.

Pilot studies are first carried out in strategically located clinical sites like hospitals, mental health clinics, and research institutions. These assessments will test whether the AI system is able to clean and harmonize data across sources—clinicians' notes, electronic health records, patient self-reports, and wearables. They will test whether the framework is capable of cleaning, normalizing, and harmonizing structured and unstructured data and being capable of linking separated patient records. Above all else, pilot studies will query patients and clinicians whether they believe AI-generated results not just are accurate but also appropriate and actionable for mental health in actual practice. To ascertain how well the framework performs, substantial measures will be used.

Accuracy will be included so that prediction made by AI as well as correlation with records will be correct and precise. Recall and precision will be primary drivers of the system's ability to identify mental health disorder with low false positives and false negatives, so at-risk individuals are not overlooked and inappropriately stigmatized. The F1-score will provide an overall balance between recall and precision, confirming the model's robustness across various populations. In addition to this, performance of data reconciliation will be measured in terms of how well disparate types of data are mixed into one by the system, as well as the scalability and responsiveness of processes for determining the latter in order to enable timely action through real-time or near-real-time intelligence. Because of the dynamic nature of changing mental health data and diagnostics trends, the model must be a long-term learner and ever-updating all things. The AI software would be retrained from time to time with fresh inputs to update them and acclimatize them with newer mental healthcare trends. The patient outcome and clinician feedback will be fed back into the system decision-making training process to improve system decisions and prevent biases. Fairness audits will also be performed on a regular basis to prevent bias in mental health predictions, thus AI-powered recommendations being free of bias towards all segments. Having withstood this rigorous testing and validation, the framework will be an ethical, scalable, and valid solution to integrating mental health data. The ultimate goal is to provide healthcare practitioners with accurate, AI-driven insights in a way that respects patient confidentiality, global regulation, and ultimately improves mental health outcomes at scale.

CONCLUSION

AI-driven approaches hold immense potential to revolutionize mental healthcare by enhancing diagnostic precision, ensuring early intervention, and enabling personalized treatment plans. This paper extends Chavali’s (2024) unified data integration framework, proposing an AI-powered system specifically designed for mental health datasets. Future research should focus on improving AI explainability, addressing ethical considerations, and integrating interdisciplinary collaborations between AI researchers, clinicians, and ethicists. By leveraging responsible AI applications, the proposed framework has the potential to reshape global mental health practices, improving accessibility, accuracy, and patient outcomes.

REFERENCES

  1. Chavali, D. (2024). Unified data integration and record identification framework for diverse data sources in healthcare demographics. World Journal of Advanced Research and Reviews.
  2. World Health Organization. (2024). Mental health policies and practices: A global perspective. WHO Reports.
  3. Kariotis TC, Prictor M, Chang S, Gray K. Impact of Electronic Health Records on Information Practices in Mental Health Contexts: Scoping Review. J Med Internet Res. 2022 May 4;24(5):e30405. doi: 10.2196/30405. PMID: 35507393; PMCID: PMC9118021.
  4. Other relevant sources on AI in mental health research

Reference

  1. Chavali, D. (2024). Unified data integration and record identification framework for diverse data sources in healthcare demographics. World Journal of Advanced Research and Reviews.
  2. World Health Organization. (2024). Mental health policies and practices: A global perspective. WHO Reports.
  3. Kariotis TC, Prictor M, Chang S, Gray K. Impact of Electronic Health Records on Information Practices in Mental Health Contexts: Scoping Review. J Med Internet Res. 2022 May 4;24(5):e30405. doi: 10.2196/30405. PMID: 35507393; PMCID: PMC9118021.
  4. Other relevant sources on AI in mental health research

Photo
Naga Santhosh Reddy Vootukuri
Corresponding author

Principal Software Engineering Manager, Cloud + AI Division, Microsoft

Naga Santhosh Reddy Vootukuri, AI-Driven Unified Framework for Mental Health Data, Int. J. in Engi. Sci., 2025, Vol 2, Issue 4, 1-8. https://doi.org/10.5281/zenodo.15179470

More related articles
An Ultra-Efficient Approximate Multiplier with Err...
Kanala Vijaya SwathI, S. Lakshmi Kanth Reddy, ...
Enhancing M25 Concrete with Gabbro and Granite Agg...
Ammar Babiker, Mona Adam Gumma Rabih, ...
A Review of the Impact of Jute Fiber Reinforcement on Mechanical Properties of C...
Salihu Sarki Ubayi , Dr Esar Ahmad , Dr. Bashir Sabo Abubakrar, Shashivendra Dulawat, Mustapha Nuhu ...
Experimental Investigation of Polypropylene Fiber-Reinforced Concrete Mechanical...
Sandeep N. Patil , Atharva V. Patil, Aditya A Bhosale, Aditya A. Chougule, Akhilesh V. Lagoo, ...
Python-Powered AI in Pharmacy: From Mathematical Models to Intelligent Healthcar...
Vaibhav Shikare, Swapnil kawarkhe, Akash Ambhore, Urmila Ingole, Sunil Bhoyar, ...
Related Articles
Six Sigma Analysis...
Akanksha Mohite, Sushant Kokane, ...
Evaluating The Financial Sustainability of Construction and Demolition Waste Rec...
Idris Zakariyya Ishaq, Dr. Esar Ahmad, Shashivendra Dulawat, Dr. Bashir Sabo Abubakar, Salihu Sarki ...